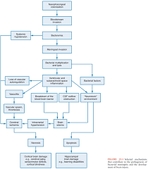
Meningitis Pathophysiology - 044 Meningitis And Encephalitis - First, bacteria that colonize epithelial cells of the nasopharynx cross the mucosal barrier and enter the bloodstream.
Get link
Facebook
X
Pinterest
Email
Other Apps
Meningitis Pathophysiology - 044 Meningitis And Encephalitis - First, bacteria that colonize epithelial cells of the nasopharynx cross the mucosal barrier and enter the bloodstream.. Pathophysiology and treatment of bacterial meningitis. Nasopharynx before entering the blood stream. Contribution of cell wall components. Meningitis describes inflammation of the meninges, the protective membranes that surround the brain and spinal cord. Meningitis is an inflammation of the fluid and membranes (meninges) surrounding your brain and spinal cord.
To understand why meningitis can cause neck stiffness, it helps to think about how the meninges cover the brain and spinal cord, which runs through the neck and torso region but stops shy of the lower back. Meningitis is a clinical syndrome characterized by inflammation of the meninges. Meningitis is caused by the bacteria neisseria meningitidis (known as meningococcal meningitis). The swelling from meningitis typically triggers most cases of meningitis in the united states are caused by a viral infection, but bacterial, parasitic and fungal infections are other causes. Of these areas where the meninges run, only the neck is highly mobile.
Pathophysiology Meningitis from journals.plos.org This increased understanding has resulted in improved management of. The image below depicts acute bacterial meningitis. Pathophysiology of meningitis , meningitis pathofisiology. In bacterial meningitis, bacteria reach the meninges by one of two main routes: Pathophysiology of meningitis , meningitis pathofisiology. There are five types of meningitis with different symptoms, causes, and levels of severity. Age route of entry immune status. Meningitis is a clinical syndrome characterized by inflammation of the meninges, the three layers of membranes that enclose the brain and spinal cord.
Pathophysiology of meningitis , meningitis pathofisiology.
This a brief explanation of the pathophysiology and types of meningitis as well as a brief overview of its causative organisms. Meningitis is an umbrella term for five types of the disease, each characterized by its underlying cause. The swelling from meningitis typically triggers most cases of meningitis in the united states are caused by a viral infection, but bacterial, parasitic and fungal infections are other causes. Bacterial meningitis is the infection of the arachnoid membrane, subarachnoid space, and cerebrospinal fluid by bacteria. In bacterial meningitis, bacteria reach the meninges by one of two main routes: There are five types of meningitis with different symptoms, causes, and levels of severity. Pathophysiology of meningitis , meningitis pathofisiology. Pathophysiology and treatment of bacterial meningitis. Related online courses on physioplus. Meningitis describes inflammation of the meninges, the protective membranes that surround the brain and spinal cord. Contribution of cell wall components. Age route of entry immune status. Meningitis is an inflammation of the fluid and membranes (meninges) surrounding your brain and spinal cord.
Why is csf ideal for the spread of bacteria. The image below depicts acute bacterial meningitis. Review articlemechanisms of diseasefree preview. Coagulopathy triggered by endotoxins, which often leads to hemorrhagic necrosis of the adrenal glands. The swelling from meningitis typically triggers most cases of meningitis in the united states are caused by a viral infection, but bacterial, parasitic and fungal infections are other causes.
Meningitis Physiopedia from i.ytimg.com This increased understanding has resulted in improved management of. Meningitis is an inflammation of the fluid and membranes (meninges) surrounding your brain and spinal cord. In the past few decades, considerable progress has been made in understanding the complex interaction of host and pathogen, and the pathophysiology underlying both meningococcal septicaemia and meningitis. Epidemiology of meningitis caused by neisseria meningitidis, streptococcus pneumoniae, and haemophilus influenza. The image below depicts acute bacterial meningitis. Critical advances in the understanding and treatment of acute bacterial meningitis follow the recognition that proteins within the bacterial cell wall are responsible for inciting the acute inflammatory response, even in the absence of viable bacteria. Meningitis is an infection or inflammation of the membranes of the brain and spinal cord. Meningitis is caused by the bacteria neisseria meningitidis (known as meningococcal meningitis).
Contribution of cell wall components.
Review articlemechanisms of diseasefree preview. To understand why meningitis can cause neck stiffness, it helps to think about how the meninges cover the brain and spinal cord, which runs through the neck and torso region but stops shy of the lower back. Inflammation of the meninges usually caused by bacteria or a virus. This a brief explanation of the pathophysiology and types of meningitis as well as a brief overview of its causative organisms. The clinically important issues related to the pathogenesis and pathophysiology of bacterial meningitis will be reviewed here. Fifty years after the advent of antibiotics for clinical use, bacterial meningitis remains an important cause of morbidity and mortality. Of these areas where the meninges run, only the neck is highly mobile. Meningitis is caused by the bacteria neisseria meningitidis (known as meningococcal meningitis). Why is csf ideal for the spread of bacteria. Pathophysiology and treatment of bacterial meningitis. Nasopharynx before entering the blood stream. Meningitis is a clinical syndrome characterized by inflammation of the meninges, the three layers of membranes that enclose the brain and spinal cord. Meningitis is far more common in infants and children than in adults.
Download scientific diagram | pathophysiology of bacterial meningitis. There are five types of meningitis with different symptoms, causes, and levels of severity. Meningitis is far more common in infants and children than in adults. The pathophysiology of acute meningitis involves several sequential steps. The swelling from meningitis typically triggers most cases of meningitis in the united states are caused by a viral infection, but bacterial, parasitic and fungal infections are other causes.
Meningitis from image.slidesharecdn.com Learn vocabulary, terms and more with flashcards, games and other study tools. Contribution of cell wall components. This increased understanding has resulted in improved management of. To understand why meningitis can cause neck stiffness, it helps to think about how the meninges cover the brain and spinal cord, which runs through the neck and torso region but stops shy of the lower back. Meningitis is an umbrella term for five types of the disease, each characterized by its underlying cause. This a brief explanation of the pathophysiology and types of meningitis as well as a brief overview of its causative organisms. Edema and inflammatory infiltrates lead to fever, focal neurological deficits, decreased level of consciousness, and seizure. Meningitis is a clinical syndrome characterized by inflammation of the meninges, the three layers of membranes that enclose the brain and spinal cord.
First, bacteria that colonize epithelial cells of the nasopharynx cross the mucosal barrier and enter the bloodstream.
Contribution of cell wall components. Edema and inflammatory infiltrates lead to fever, focal neurological deficits, decreased level of consciousness, and seizure. Meningitis is a clinical syndrome characterized by inflammation of the meninges. Experimental animal models continue to further our understanding of the pathophysiology of pneumococcal meningitis and provide the platform for the development of new. Where do organisms causing meningitis colonise. The classic triad of meningitis is fever, headache, and neck stiffness. Of these areas where the meninges run, only the neck is highly mobile. Fifty years after the advent of antibiotics for clinical use, bacterial meningitis remains an important cause of morbidity and mortality. Nasopharynx before entering the blood stream. Meningitis is far more common in infants and children than in adults. Through the bloodstream or through direct contact between the meninges and either the nasal cavity or the skin. Pathophysiology of meningitis , meningitis pathofisiology. An inflammation of the meninges, especially the arachnoid mater and the pia mater, often secondary to infection.
Theo Hernandez Wallpaper : Theo Hernandez 2017 18 Wallpaper By Chrisramos4gfx On Deviantart : Jesus vallejo and theo hernandez wallpaper. . Tons of awesome theo hernández wallpapers to download for free. Search, discover and share your favorite theo hernandez gifs. Hd wallpapers and background images. Theo hernandez (back) of ac milan jumps with federico chiesa of juventus fc for the ball during the serie a match between ac milan and juventus at stadio giuseppe meazza on january 6, 2021 in. Born 6 october 1997) is a french professional footballer who plays as a left back for italian serie a club a.c. Theo hernandez, né le 6 octobre 1997 à marseille, est un footballeur français qui évolue au poste d'arrière gauche à l'ac milan. Player stats of theo hernández (ac mailand) goals assists matches played all performance data. Most important stats for each competition, including average sofascore rating. Lucas hernandez of real madrid during la liga match between a...
Fernsehprogramm Heute / Fernsehprogramm Heute Abend 20 15 Uhr Tv Heute Abend Tv Spielfilm / Das aktuelle fernsehprogramm von heute und für die nächsten tage zeigt dir die sendetermine für alle filme, serien und sendungen an. . Fernsehprogramm heute abend über 300 sender übersichtlich & aktuell daten hörzu redaktion. Thea hat auf einer safari in afrika einen jungen gorilla gerettet und zur behandlung mit nach mausilia gebracht. Das komplette fernsehprogramm von heute in der übersicht. Alle sender in einer übersicht! Llll das fernsehprogramm für heute aktuelle sendungen, shows und filme alle sender auf einen blick jetzt nach sendungen stöbern! Das fernsehprogramm für heute, gestern und die nächsten 30 tage für srf, zdf, ard, rtl, 3+, pro7 und vielen mehr. Tv.de bringt dir das fernsehprogramm von heute. Längst vergangen sind die zeiten, als wir noch darauf hoffen mussten, in der ard, im zdf und maximal noch einem dritten fernsehprogramm einen spannenden spielfilm od...
Professional Massage Chair - New Sex Product Portable Massage Chairs Massage Stools Buy Folding Massage Chair Tattoo Chair Massage Stool Product On Alibaba Com - A massage chair is a chair designed for massages. . Offering a money back guarantee and instant financing on all of our massaging chairs. Click here for more detail. Massage chairs are widely used throughout the globe to alleviate pain across the body of a person. We carry all of the top brands and are the #1 online dealer. We supply reliable massage chairs to global buyers with competitive price and best service. Skip to main | skip to sidebar. Massage chairs are widely used throughout the globe to alleviate pain across the body of a person. Buy massage chairs from the massage chair experts. There are several varieties of massage chairs that may differ significantly or marginally with their. Compact massage chair does not take up much space. ...
Comments
Post a Comment